(If you are paying by Check or Zelle upfront, then you get the discounted rate of $3200)
STARTS ON SUNDAY, Feb 1, 2026!
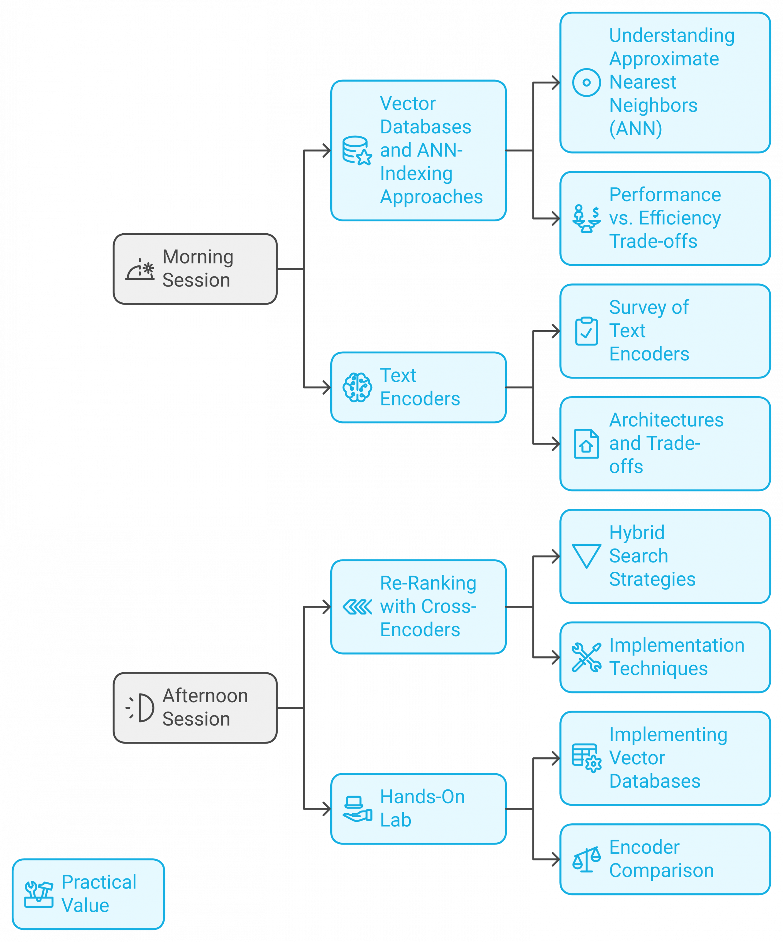
AI Agents Bootcamp is an intensive twelve-week program designed to equip AI professionals with cutting-edge skills in Multi AI Agents System creation and execution. This dual-phase course combines theory with hands-on practice, empowering engineers to excel in building and optimizing advanced AI Agent applications for real-world challenges. It comprises in-depth lecture/theory sessions, guided labs for building AI models, quizzes, projects on real-world datasets, guided readings of influential research papers, and discussion groups.











Reviews
There are no reviews yet.